BOCA RESEARCH, INC.
IDE PLUS: IDEG21
|
| |
|
Data bus: |
16-bit ISA |
|
Size: |
Half-length, full-height card |
|
Hard drive supported: |
Two IDE(AT) interface drives |
|
Floppy drives supported: |
360KB, 720KB, 1.2MB, 1.44MB |
|
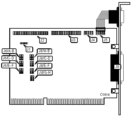
CONNECTIONS | |
|
Function |
Location |
|
4-pin connector - drive active LED |
J1 |
|
40-pin IDE(AT) interface connector |
J2 |
|
34-pin data cable connector - floppy drive |
J3 |
|
9-pin serial port 2 - internal |
J4 |
|
9-pin serial port 1 - external |
J5 |
|
25-pin parallel port - external |
J9 |
|
USER CONFIGURABLE SETTINGS | |||
|
Function |
Location |
Setting | |
| » |
Factory configured - do not alter |
J6/A |
N/A |
| » |
Hard drive attached to IDE PLUS is primary drive |
J6/B |
pins 1 & 2 closed |
|
Hard drive attached to IDE PLUS is alternate drive |
J6/B |
pins 2 & 3 closed | |
| » |
Parallel port interrupt IRQ7 select |
J6/C |
pins 1 & 2 closed |
|
Parallel port interrupt IRQ5 select |
J6/C |
pins 2 & 3 closed | |
| » |
IDE interface interrupt IRQ14 select |
J6/D |
pins 1 & 2 closed |
|
IDE interface interrupt IRQ15 select |
J6/D |
pins 2 & 3 closed | |
| » |
Serial port 1 interrupt IRQ4 select |
J6/E |
pins 1 & 2 closed |
|
Serial port 1 interrupt IRQ7 select |
J6/E |
pins 2 & 3 closed | |
| » |
Serial port 2 interrupt IRQ3 select |
J6/F |
pins 1 & 2 closed |
|
Serial port 2 interrupt IRQ5 select |
J6/F |
pins 2 & 3 closed | |
| » |
Serial port 2 enabled |
J8/A |
pins 1 & 2 closed |
|
Serial port 2 disabled |
J8/A |
pins 2 & 3 closed | |
| » |
Serial port 1 enabled |
J8/B |
pins 1 & 2 closed |
|
Serial port 1 disabled |
J8/B |
pins 2 & 3 closed | |
| » |
Serial port 2 is COM2 |
J8/C |
pins 1 & 2 closed |
|
Serial port 2 is COM4 |
J8/C |
pins 2 & 3 closed | |
| » |
Serial port 1 is COM1 |
J8/D |
pins 1 & 2 closed |
|
Serial port 1 is COM3 |
J8/D |
pins 2 & 3 closed | |
| » |
IDE interface enabled |
J8/E |
pins 1 & 2 closed |
|
IDE interface disabled |
J8/E |
pins 2 & 3 closed | |
| » |
Parallel port enabled |
J8/F |
pins 1 & 2 closed |
|
Parallel port disabled |
J8/F |
pins 2 & 3 closed | |
| » |
Floppy drive interface enabled |
J8/G |
pins 1 & 2 closed |
|
Floppy drive interface disabled |
J8/G |
pins 2 & 3 closed | |
| » |
Parallel port address 378h select |
J8/H |
pins 1 & 2 closed |
|
Parallel port address 278h select |
J8/H |
pins 2 & 3 closed | |