CONTROL CONCEPTS, INC.
HB A8
Data bus: 8-bit, ISA
Size: Half-length, full-height card
Hard drives supported: Up to seven SCSI devices
Floppy drives supported: Two 360KB, 720KB, 1.2MB, or 1.44MB (Floppy support version only)
|
MISCELLANEOUS TECHNICAL NOTE |
|
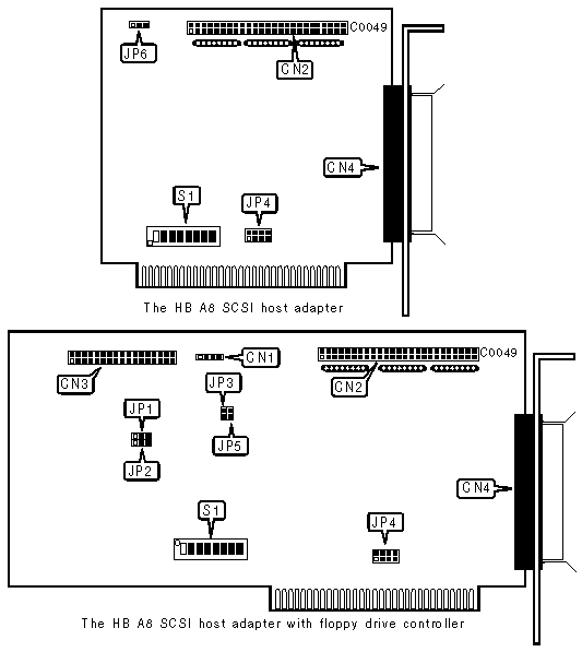
JP6 is not used and should remain open. S1/switch 7 is not used and should remain off. Turning on S1/switch 8 will result in error |
CONTROL CONCEPTS USA
HB A8
. . . continued from previous page
|
CONNECTIONS | |
|
Function |
Location |
|
4-pin connector-drive active LED |
CN1 |
|
50-pin SCSI connector-internal |
CN2 |
|
34-pin data cable connector-floppy drive |
CN3 |
|
25-pinSCSI connector-external |
CN4 |
|
USER CONFIGURABLE SETTINGS | |||
|
Function |
Location |
Setting | |
| » |
Floppy drive enabled |
JP1 |
pins 1 & 2 closed |
|
Floppy drive disabled |
JP1 |
pins 2 & 3 closed | |
| » |
Floppy drive address 3F0-3F7h |
JP2 |
pins 1 & 2 closed |
|
Floppy drive address 370-377h |
JP2 |
pins 2 & 3 closed | |
| » |
Single spindle speed selected |
JP3 |
open |
|
Dual spindle speed selected |
JP3 |
closed | |
|
IRQ3 (Interrupt request-N/A in DOS) |
JP4/jumper 1 |
closed | |
|
IRQ4 (Interrupt request-N/A in DOS) |
JP4/jumper 2 |
closed | |
| » |
IRQ5 (Interrupt request-N/A in DOS) |
JP4/jumper 3 |
closed |
|
IRQ7 (Interrupt request-N/A in DOS) |
JP4/jumper 4 |
closed | |
| » |
Precompensation value is 125ns |
JP5 |
open |
|
Precompensation value is 185ns |
JP5 |
closed | |
|
BIOS ADDRESS | |||
|
Address |
S1/switch 1 |
S1/switch 2 |
S1/switch 3 |
|
C8000-CBE80h |
off |
on |
on |
|
E0000-E3E80h |
on |
off |
on |
|
DC000-DFE80h |
off |
off |
on |
|
D8000-DBE80h |
on |
on |
off |
|
D4000-D7E80h |
off |
on |
off |
|
D0000-D3E80h |
on |
off |
off |
|
CC000-CFE80h |
off |
off |
off |
|
SCSI ADDRESS | ||||
|
SCSI ID # |
S1/switch 4 |
S1/switch 5 |
S1/switch 6 | |
| » |
7 |
off |
off |
off |
|
6 |
on |
off |
off | |
|
5 |
off |
on |
off | |
|
4 |
on |
on |
off | |
|
3 |
off |
off |
on | |
|
2 |
on |
off |
on | |
|
1 |
off |
on |
on | |
|
0 |
on |
on |
on | |