DELL COMPUTER CORPORATION

POWEREDGE SP 5XX/POWEREDGE XE 5XX/OMNIPLEX 5XX-ME

Processor

Pentium

Processor Speed

60/66MHz

Chip Set

Intel

Max. Onboard DRAM

192MB

Cache

256KB

BIOS

Intel

Dimensions

330mm x 218mm

I/O Options

32-bit riser card, floppy drive interface, IDE interface, parallel port,

PS/2 mouse port, SCSI connector, serial ports (2), VGA port

NPU Options

None

CONNECTIONS

Purpose

Location

Purpose

Location

VGA port

CN1

Floppy drive interface

CN8

Parallel port

CN2

External battery

CN9

Serial port 1

CN3

Speaker

CN10

Serial port 2

CN4

Chassis fan power

CN11

PS/2 mouse port

CN5

Front panal connector

CN13

Feature connector

CN6

IDE interface LED

CN16

IDE interface

CN7

32-bit riser card slot

S1

USER CONFIGURABLE SETTINGS

Function

Jumper/Switch

Position

»

Factory configured - do not alter

J15A

Open

»

EISA configuration utility settings normal operation

J15B

Open

 

EISA configuration utility settings clear

J15B

Closed

»

Factory configured - do not alter

J15C

Open

»

Factory configured - do not alter

J15D

Open

»

Factory configured - do not alter

JP1

Closed

»

Integrated SCSI host adapter disabled

SCSI

Closed

 

Integrated SCSI host adapter enabled

SCSI

Open

»

Factory configured - do not alter

SMI

Closed

»

Monitor type built in VGA enabled

SW1/1

On

 

Monitor type built in VGA disabled

SW1/1

Off

»

System password enabled

SW1/2

On

 

System password disabled

SW1/2

Off

»

I/O controller uses addresses 26Eh to 26Fh

SW1/3

On

 

I/O controller uses addresses 398h to 399h

SW1/3

Off

»

Flash BIOS update enabled

SW1/4

On

 

Flash BIOS update disabled

SW1/4

Off

DRAM CONFIGURATION

Size

Bank 0

Bank 1

Bank 2

8MB

(2) 1M x 36

NONE

NONE

16MB

(2) 1M x 36

(2) 1M x 36

NONE

24MB

(2) 1M x 36

(2) 1M x 36

(2) 1M x 36

32MB

(2) 4M x 36

NONE

NONE

40MB

(2) 4M x 36

(2) 1M x 36

NONE

48MB

(2) 4M x 36

(2) 1M x 36

(2) 1M x 36

64MB

(2) 4M x 36

(2) 4M x 36

NONE

DRAM CONFIGURATION (CONT.)

Size

Bank 0

Bank 1

Bank 2

72MB

(2) 4M x 36

(2) 4M x 36

(2) 1M x 36

96MB

(2) 4M x 36

(2) 4M x 36

(2) 4M x 36

128MB

(2) 16M x 36

NONE

NONE

136MB

(2) 16M x 36

(2) 1M x 36

NONE

144MB

(2) 16M x 36

(2) 1M x 36

(2) 1M x 36

160MB

(2) 16M x 36

(2) 4M x 36

NONE

192MB

(2) 16M x 36

(2) 4M x 36

(2) 4M x 36

CPU SPEED CONFIGURATION

Speed

J15F

J15E

60MHz

Closed

Open

66MHz

Open

Closed

VIDEO MEMORY CONFIGURATION

Size

Bank 0

Bank 1

1M

(4) 44256

NONE

2M

(4) 44256

(4) 44256

CONNECTIONS

Purpose

Location

Purpose

Location

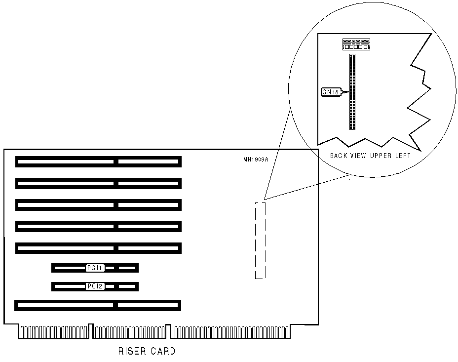
SCSI connector

CN18

32-bit PCI local bus slot

PCI2

32-bit PCI local bus slot

PCI1

   

CONNECTIONS

Purpose

Location

Purpose

Location

Narrow SCSI port

CN1

Port for Thermal Monitoring board

CN3

Wide SCSI port

CN2

   

SCSI ID CONFIGURATION

SCSI IDs

Switch

DSA Host Adapter

Non-DSA Host Adapter

Bay A = ID4

SW2/switch 1

On

Off

Bay B = ID1

SW2/switch 2

Off

Off

Bay C = ID2

SW2/switch 3

Off

Off

Bay D = ID3

SW2/switch 4

On

Off

MISCELLANEOUS TECHNICAL NOTE

The SCSI backplane board is an option and may not always be present on the mainboard.

CONNECTIONS

Purpose

Location

Purpose

Location

Speaker

CN1

SCSI connector

SCSIA

Panel connector

CN2

SCSI connector

SCSIB

manufacturer’s connector

CN3

Temp connector

TEMP1

Connection to system board

CN4

Temp connector

TEMP2

Fan

FAN1

Temp connector

TEMP3

Fan

FAN2

Temp connector

TEMP4

Fan

FAN3

Test connector

TST

THERMAL MONITORING BOARD CONFIGURATION

Thermal monitoring board installed

Setting

SW3/switch 1

On

SW3/switch 2

On

SW3/switch 3

On

SW3/switch 4

Off

SW4/switch 1

On

SW4/switch 2

Off

SW4/switch 3

On

SW4/switch 4

Off

LED CONFIGURATION

LED

Function

LED1

Thermal monitoring

LED2

Temperature

LED3

Fan

LED4

Power

MISCELLANEOUS TECHNICAL NOTE

JP1 is factory configured and should not be altered.