DIGITAL EQUIPMENT CORPORATION

DIGITAL SERVER 1200

Device Type

Mainboard

Processor

Pentium II

Processor Speed

233/266/300/333/366/400/433/466/500/533MHz

Chip Set

Unidentified

Video Chip Set

S3

Maximum Onboard Memory

512MB (EDO supported)

Maximum Video Memory

Unidentified

Cache

256/512KB (located on Pentium II CPU)

BIOS

Unidentified

Dimensions

305mm x 244mm

I/O Options

32-bit PCI slots (5), Ethernet 10BaseT connector, floppy drive interface, Wide SCSI interface, parallel port, PS/2 mouse port, serial ports (2), VGA port, USB connectors (2), CPU slot

NPU Options

None

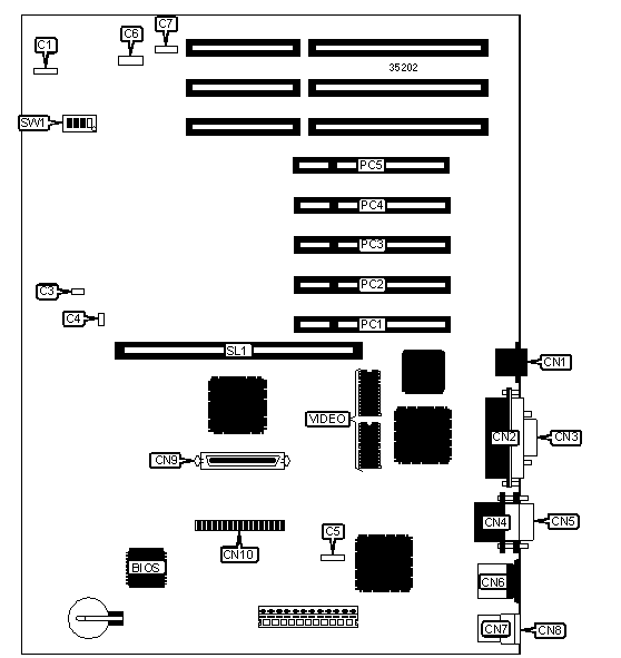
CONNECTIONS

Purpose

Location

Purpose

Location

Speaker

C1

Serial port

CN4

SCSI interface LED

C3

Serial port

CN5

Chassis fan power

C4

PS/2 mouse port

CN6

Front panel connector

C5

USB connector 1

CN7

RSM connector

C6

USB connector 2

CN8

LEDs

C7

Wide SCSI interface

CN9

Ethernet 10BaseT connector

CN1

Floppy drive interface

CN10

Parallel port

CN2

32-bit PCI slots

PC1 – PC5

VGA port

CN3

CPU slot

SL1

USER CONFIGURABLE SETTINGS

Function

Label

Position

»

BIOS upgrade enabled

SW1/1

Off

 

BIOS upgrade disabled

SW1/1

On

»

BIOS normal operation

SW1/2

On

 

BIOS recovery mode

SW1/2

Off

»

Password normal operation

SW1/3

On

 

Password clear

SW1/3

Off

»

CMOS memory normal operation

SW1/4

On

 

CMOS memory clear

SW1/4

Off

VIDEO MEMORY CONFIGURATION

Note: The size of the video memory is unidentified.

CONNECTIONS

Purpose

Location

VRM connector

VRM

DIMM CONFIGURATION

Size

Bank 0

Bank 1

Bank 2

Bank 3

32MB

(1) 4M x 64

None

None

None

32MB

(1) 2M x 64

(1) 2M x 64

None

None

48MB

(1) 4M x 64

(1) 2M x 64

None

None

48MB

(1) 2M x 64

(1) 2M x 64

(1) 2M x 64

None

64MB

(1) 2M x 64

(1) 2M x 64

(1) 2M x 64

(1) 2M x 64

64MB

(1) 8M x 64

None

None

None

64MB

(1) 4M x 64

(1) 4M x 64

None

None

80MB

(1) 8M x 64

(1) 2M x 64

None

None

96MB

(1) 8M x 64

(1) 4M x 64

None

None

96MB

(1) 4M x 64

(1) 4M x 64

(1) 4M x 64

None

128MB

(1) 16M x 64

None

None

None

128MB

(1) 8M x 64

(1) 8M x 64

None

None

128MB

(1) 4M x 64

(1) 4M x 64

(1) 4M x 64

(1) 4M x 64

DIMM CONFIGURATION (CON’T)

Size

Bank 0

Bank 1

Bank 2

Bank 3

144MB

(1) 16M x 64

(1) 2M x 64

None

None

160MB

(1) 16M x 64

(1) 4M x 64

None

None

176MB

(1) 16M x 64

(1) 2M x 64

(1) 2M x 64

(1) 2M x 64

192MB

(1) 16M x 64

(1) 8M x 64

None

None

192MB

(1) 8M x 64

(1) 8M x 64

(1) 8M x 64

None

224MB

(1) 16M x 64

(1) 4M x 64

(1) 4M x 64

(1) 4M x 64

256MB

(1) 16M x 64

(1) 16M x 64

None

None

256MB

(1) 8M x 64

(1) 8M x 64

(1) 8M x 64

(1) 8M x 64

288MB

(1) 16M x 64

(1) 16M x 64

(1) 2M x 64

(1) 2M x 64

320MB

(1) 16M x 64

(1) 16M x 64

(1) 4M x 64

(1) 4M x 64

320MB

(1) 16M x 64

(1) 8M x 64

(1) 8M x 64

(1) 8M x 64

384MB

(1) 16M x 64

(1) 16M x 64

(1) 16M x 64

None

512MB

(1) 16M x 64

(1) 16M x 64

(1) 16M x 64

(1) 16M x 64

Note: Board accepts EDO memory.

CACHE CONFIGURATION

Note: 256KB/512KB cache is located on the Pentium II CPU.

CPU SPEED SELECTION

CPU speed

Clock speed

Multiplier

SW1/1

SW1/2

SW1/3

SW1/4

233MHz

66MHz

3.5x

Off

Off

On

On

266MHz

66MHz

4x

On

On

Off

On

300MHz

66MHz

4.5x

Off

On

Off

On

333MHz

66MHz

5x

On

Off

Off

On

366MHz

66MHz

5.5x

Off

Off

Off

On

400MHz

66MHz

6x

On

On

On

Off

433MHz

66MHz

6.5x

Off

On

On

Off

466MHz

66MHz

7x

On

Off

On

Off

500MHz

66MHz

7.5x

Off

Off

On

Off

533MHz

66MHz

8x

On

On

Off

Off