IBM CORPORATION

PS/2 MODEL 80 (8580-A21, A31)

Processor

80386DX

Processor Speed

16/20/25MHz

Chip Set

None

Max. Onboard DRAM

8MB

Cache

None

BIOS

IBM

Dimensions

355mm x 254mm

I/O Options

Serial port, parallel port, pointing device connector, display connector, video adapter slot, floppy drive connector

NPU Options

80387

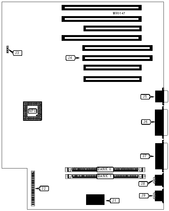
CONNECTIONS

Purpose

Location

Purpose

Location

Power supply

J1

Serial port

J6

Floppy drive

J2

Parallel port

J7

Battery/speaker

J3

Pointing device

J8

Video adapter slot

J4

Keyboard

J9

VGA port

J5

   

DRAM CONFIGURATION

Size

Bank 0

Bank 1

1MB

(1) 256K x 36

NONE

2MB

(1) 256K x 36

(1) 256K x 36

4MB

(1) 1M x 36

NONE

8MB

(1) 1M x 36

(1) 1M x 36

Note:SIMMs are a proprietary IBM design, standard 36-bit SIMMs can not be used.