IPC CORPORATION, LTD.
IPC MBFDSIIS-33/mbfds2iis
|
Processor |
80386SX (exact location unidentified) |
|
Processor Speed |
25/33MHz |
|
Chip Set |
Unidentified |
|
Max. Onboard DRAM |
16MB |
|
Cache |
Unidentified |
|
BIOS |
Unidentified |
|
Dimensions |
330mm x 218mm |
|
I/O Options |
VGA port, parallel ports (2), floppy drive interface, serial ports (4), drawer connector, IDE interface, keyboard and display board connector, magnetic card reader connector, cache card connector, multi level keylock connector, riser slot |
|
NPU Options |
None |
|
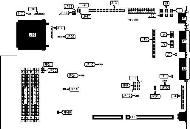
CONNECTIONS | |||
|
Purpose |
Location |
Purpose |
Location |
|
VGA port |
J1 |
Drawer connector |
J10 |
|
Parallel port 2 |
J2 |
IDE interface |
J12 |
|
Parallel port 1 |
J3 |
Keyboard and display board |
J13 |
|
Floppy drive interface |
J4 |
Magnetic card reader connector |
J14 |
|
Serial port 1 |
J5 |
Cache card connector |
J15 |
|
Serial port 2 |
J6 |
Multi level keylock connector |
J16 |
|
Chassis fan power |
J7 |
Chassis fan power |
J17 |
|
Serial port 3 |
J8 |
Speaker |
J18 |
|
Serial port 4 |
J9 |
Riser slot |
SL1 |
|
USER CONFIGURABLE SETTINGS | |||
|
Function |
Jumper |
Position | |
|
» |
Reset disabled |
JP15 |
Open |
|
Reset enabled |
JP15 |
Closed | |
|
» |
Display signal select FDS-3600 |
JP20 |
pins 2 & 3 closed |
|
Display signal select FDS-2900 |
JP20 |
pins 1 & 2 closed | |
|
» |
LCD display model select normal operation |
JP21 |
pins 1 & 2 closed |
|
LCD display model select reversed |
JP21 |
pins 2 & 3 closed | |
|
» |
640 x 480 video select LCD |
JP22 |
pins 1 & 2 closed |
|
640 x 480 video select CRT |
JP22 |
pins 2 & 3 closed | |
|
» |
Mainboard normal operation |
JP24 |
Open |
|
Mainboard testing |
JP24 |
Closed | |
|
Serial port type select M5105 as COM1 & COM2 |
JP33 |
pins 1 & 2 closed | |
|
Serial port type select M5105 as COM3 & COM4 |
JP33 |
pins 2 & 3 closed | |
|
» |
M5105 or M5107 installed |
JP34 |
pins 2 & 3 closed |
|
M5109 installed |
JP34 |
pins 1 & 2 closed | |
|
» |
Customer display signal select active high |
JP40 |
pins 1 & 2 closed |
|
Customer display signal select active low |
JP40 |
pins 2 & 3 closed | |
|
» |
CMOS memory normal operation |
JP43 |
Open |
|
CMOS memory clear |
JP43 |
Closed | |
|
DRAM CONFIGURATION | ||||
|
Size |
Bank 0 |
Bank 1 |
Bank 2 |
Bank 3 |
|
1MB |
256KB |
256KB |
NONE |
NONE |
|
1.5MB |
256KB |
256KB |
(2) 256K x 9 |
NONE |
|
2MB |
256KB |
256KB |
(2) 256K x 9 |
(2) 256K x 9 |
|
3MB |
256KB |
256KB |
(2) 1M x 9 |
NONE |
|
5MB |
256KB |
256KB |
(2) 1M x 9 |
(2) 1M x 9 |
|
9MB |
256KB |
256KB |
(2) 4M x 9 |
NONE |
|
16MB |
256KB |
256KB |
(2) 4M x 9 |
(2) 4M x 9 |
|
Note: Banks 0 & 1 are factory installed and not configurable. The location is unidentified. | ||||
|
CPU SPEED CONFIGURATION | |
|
Speed |
JP46 |
|
25MHz |
Open |
|
33MHz |
Closed |
|
KEYBOARD CONFIGURATION | |||
|
Setting |
JP47 |
JP48 | |
| » |
Keyboard normal operation |
Open |
Open |
|
Keyboard test |
Closed |
Closed | |
|
TOUCH SCREEN CONFIGURATION | ||
|
COM port |
JP44 |
JP45 |
|
com5 |
pins 1 & 2 closed |
pins 1 & 2 closed |
|
com1 |
pins 2 & 3 closed |
pins 2 & 3 closed |
|
IRQ CONFIGURATION | |||
|
IRQ |
Port |
JP7 | |
| » |
IRQ5 |
LPT2 |
pins 1 & 2 closed |
|
IRQ7 |
LPT2 |
pins 3 & 4 closed | |
| » |
IRQ11 |
COM3 |
pins 5 & 6 closed |
|
IRQ4 |
COM3 |
pins 7 & 8 closed | |
| » |
IRQ10 |
COM4 |
pins 9 & 10 closed |
|
IRQ3 |
COM4 |
pins 11 & 12 closed | |
|
I/O ADDRESS CONFIGURATION | |||
|
Address |
Port |
JP8 | |
| » |
3E8H - 3EFH |
COM3 |
pins 1 & 2 closed |
|
3F8H - 3FFH |
COM1 |
pins 3 & 4 closed | |
| » |
2E8H - 2EFH |
COM4 |
pins 5 & 6 closed |
|
2F8H - 2FFH |
COM2 |
pins 7 & 8 closed | |
| » |
278H - 27FH |
LPT2 |
pins 9 & 10 closed |
|
378H - 37FH |
LPT1 |
pins 11 & 12 closed | |