TEXAS INSTRUMENTS
BUSINESS PRO-MLB1-2
|
Processor |
80286 |
|
Processor Speed |
6/8/10/12/16/20MHz |
|
Chip Set |
Texas Instruments |
|
Max. Onboard DRAM |
640KB |
|
Cache |
None |
|
BIOS |
Texas Instruments |
|
Dimensions |
220mm x 270mm |
|
I/O Options |
Memory card, parallel port, serial port |
|
NPU Options |
80287 |
|
CONNECTIONS | |||
|
Purpose |
Location |
Purpose |
Location |
|
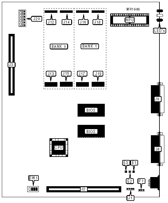
Expansion bus connector |
J2 |
64KB module |
J18 & J19 |
|
Expansion RAM interface connector |
J3 |
64KB module |
J16 & J17 |
|
Serial port |
J8 |
256KB module |
J14 & J15 |
|
Parallel port |
J9 |
256KB module |
J16 & J17 |
|
USER CONFIGURABLE SETTINGS | |||
|
Function |
Jumper/Switch |
Position | |
| » |
Speaker select external |
E1 & E3 |
Connected to speaker |
|
Speaker select monitor |
E1 & E2 |
closed | |
| » |
Factory configured - do not alter |
F1 |
N/A |
| » |
Factory configured - do not alter |
J1 |
N/A |
| » |
Monitor type select color |
SW1/switch 1 |
on |
|
Monitor type select monochrome |
SW1/switch 1 |
off | |
| » |
Parallel port select LPT1 |
SW1/switch 2 |
off |
|
Parallel port select LPT2 |
SW1/switch 2 |
on | |
| » |
Serial port select COM1 |
SW1/switch 3 |
off |
|
Serial port select COM2 |
SW1/switch 3 |
on | |
|
DRAM CONFIGURATION | |||
|
Size |
Bank 0 |
Bank 1 |
SW1/Switch 1 |
|
512KB |
(2) 256KB Modules |
NONE |
off |
|
640KB |
(2) 256KB Modules |
(2) 64KB Modules |
on |
|
MAIN LOGIC BOARD SELF-TEST LED’S | ||||
|
Green |
Yellow |
Blue |
Item failed |
Message |
|
On |
On |
On |
CPU |
None |
|
On |
On |
Off |
8142 test keyboard |
None |
|
On |
Off |
On |
8254 Timer 1 test |
0001 |
|
On |
Off |
Off |
ROM CRC check |
0002 |
|
Off |
On |
On |
CMOS RAM test |
0003 |
|
Off |
On |
Off |
Mem. refresh test |
0004 |
|
Off |
Off |
On |
0-256K RAM test |
0005 |
|
Off |
Off |
Off |
Turbo mode test |
0006 |
|
Off |
Off |
Off |
Turbo parity error |
0008 |
|
Off |
Off |
On |
Nonturbo partiy error |
0008 |
|
On |
On |
On |
8259 test |
0007 |
|
Off |
Off |
Off |
8254 timer interrupt |
0012 |
|
On |
On |
Off |
Protected mode test |
0020 |
|
On |
Off |
On |
8254 timer 2 test |
0001 |
|
On |
Off |
Off |
DMA test |
0051 |