QUANTUM CORPORATION

DLT 7000 (EXTERNAL VER. 2)

Device Type

External Tape Drive

Interface

SCSI-2 Fast/Wide/Differential

Format

DLT

Sustained Transfer Rate

5.0 MBPS

10.0 MBPS (compressed)

Size

9.0 in (h) x 4.8 in. (w)

View

Top

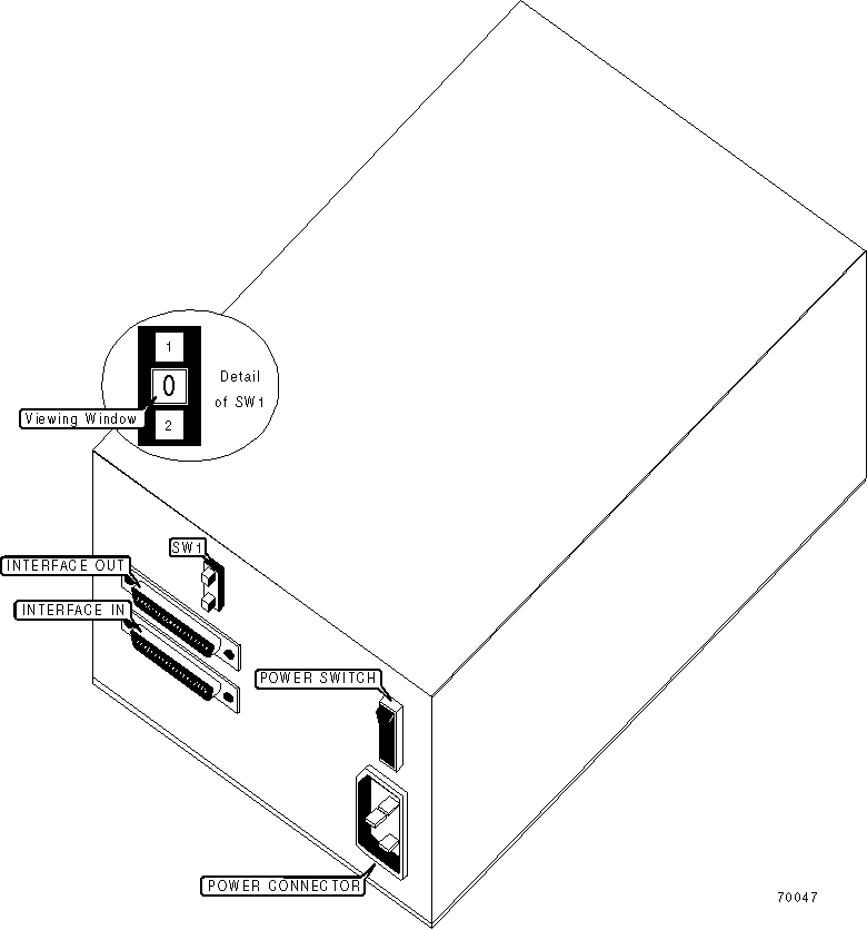
DRIVE SELECT ID

Note: Drive IDs are selected via SW1. Use buttons 1 or 2 to select a higher or lower SCSI ID. The current ID selection will appear in the viewing window.

MANUFACTURERS RECOMMENDED MEDIA

Tape

Capacity Without Compression

Capacity With Compression

DLT tape IV 1778ft.

35GB

70GB

DLT tape IIIxt 1778

15GB

30GB

DLT tape III

10GB

20GB

 

DIAGNOSTIC LED(S)

LED

Color

Status

Condition

Write Protect

Orange

On

Cartridge is write-protected.

Write Protect

Orange

Off

Cartridge is write-enabled.

Tape In Use

Yellow

Blinking

Cartridge is loaded and tape is moving.

Tape In Use

Yellow

On

Cartridge is loaded and ready for use.

Use Cleaning Tape

Yellow

On

Drive head requires cleaning, or tape is bad.

Use Cleaning Tape

Yellow

Remains on after cleaning tape unloaded

Cleaning tap attempted to clean drive head, tape expired, cleaning not performed.

Use Cleaning Tape

Yellow

Turns on when data cartridge loaded after cleaning

Problem data cartridge. Attempt different cartridge.

Use Cleaning Tape

Yellow

Off

Cleaning complete, or cleaning unnecessary.

Operate Handle

Green

On

Okay to operate cartridge insert/release handle

Operate Handle

Green

Off

Do not operate cartridge insert/release handle

2.6

Yellow

On

Indicates tape is recorded in 2.6GB format.

2.6

Yellow

Blinking

Indicates tape is recorded in another density selected for a write from BOT.

6.0

Yellow

On

Indicates tape is recorded in 6.0GB format.

6.0

Yellow

Blinking

Indicates tape is recorded in another density selected for a write from BOT.

10.0/15.0

Yellow

On

Indicates tape is recorded in 10.0GB format if DLT™ tape III is used. Indicates tape is recorded in 15.0GB format if DLT™ tape IIIxt is used.

DIAGNOSTIC LED(S) CONTINUED

LED

Color

Status

Condition

10.0/15.0

Yellow

Blinking

Indicates tape is recorded in another density selected for a write from BOT.

20.0

Yellow

On

Indicates tape is recorded in 20.0GB format.

20.0

Yellow

Blinking

Indicates tape is recorded in another density selected for a write from BOT.

35.0

Yellow

On

Indicates tape is recorded in 35.0GB format.

35.0

Yellow

Blinking

Indicates tape is recorded in another density selected for a write from BOT.

Compress

Yellow

On

Compression mode enabled (10.0, 15.0, and 35.0GB densities only).

Compress

Yellow

Off

Compression mode disabled.

Density Override

Yellow

On

Density from front panel selected. Density to be selected by the host (automatic).

Density Override

Yellow

Off

You are in density selection mode.

Note: All four right side or all seven left side indicators 'On' designates that the Power-on self-test (POST) is starting. All four right side or all seven left side indicators 'Blinking' designates that an error has occurred in the POST; clear the error by pressing the unload button, or turn drive power off and then on again. If error remains service is required.