NEC TECHNOLOGIES, INC.
CDR-900
|
Device Type |
CD-ROM |
|
Interface |
SCSI |
|
Spin Rate |
4x |
|
Formats Supported |
CD-XA, Photo-CD, High Sierra, ISO 9660, Apple HFS |
|
View |
Top |
|
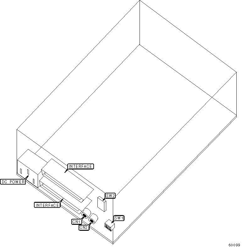
CONNECTIONS | |||
|
Function |
Label |
Function |
Label |
|
Audio line out (Right) |
CN1 |
Audio line out (Left) |
CN2 |
|
USER CONFIGURABLE SETTINGS | |||
|
Setting |
Label |
Position | |
| » |
Factory configured - do not alter |
SW1/1 |
Off |
| » |
Parity check enabled |
SW1/2 |
On |
|
Parity check disabled |
SW1/2 |
Off | |
| » |
SCSI mode 2 enabled |
SW1/3 |
Off |
|
SCSI mode 1 enabled |
SW1/3 |
On | |
| » |
Termination enabled |
SW1/4 |
On |
|
Termination disabled |
SW1/4 |
Off | |
| » |
SCSI ID selector |
SW2 |
Optional |