NEC TECHNOLOGIES, INC.
CDR-77
|
Device Type |
CD-ROM |
|
Interface |
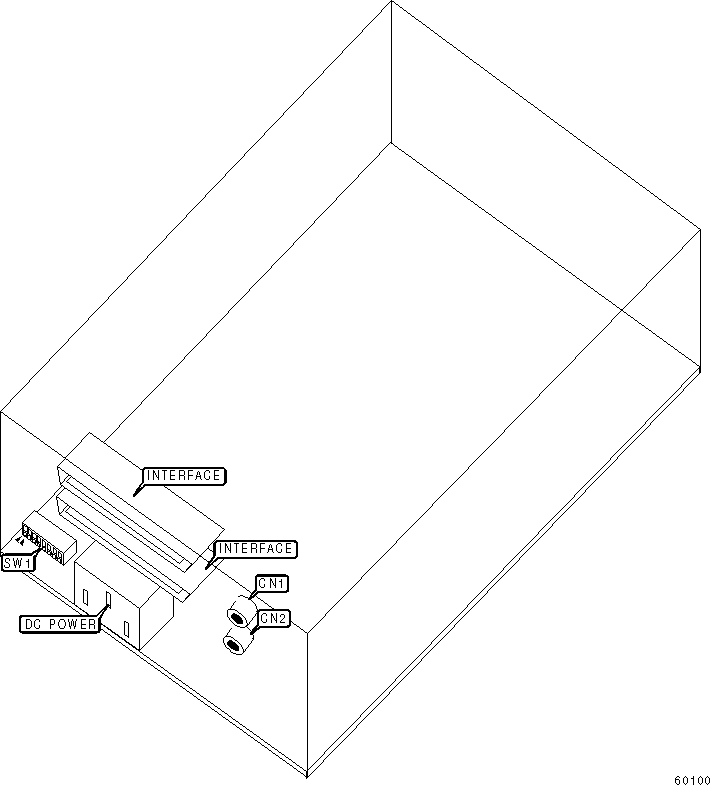
SCSI |
|
Spin Rate |
1X |
|
Formats Supported |
None |
|
View |
Top |
|
CONNECTIONS | |||
|
Function |
Label |
Function |
Label |
|
Audio line out (Left) |
CN1 |
Audio line out (Right) |
CN2 |
|
USER CONFIGURABLE SETTINGS | |||
|
Setting |
Label |
Position | |
| » |
Parity check disabled |
SW1/4 |
Off |
|
Parity check enabled |
SW1/4 |
On | |
| » |
Factory configured - do not alter |
SW1/5 |
Off |
| » |
Factory configured - do not alter |
SW1/6 |
Off |
| » |
Factory configured - do not alter |
SW1/7 |
Off |
| » |
Factory configured - do not alter |
SW1/8 |
Off |
|
DRIVE SELECT ID | |||
|
Drive ID |
SW1/1 |
SW1/2 |
SW1/3 |
|
0 |
Off |
Off |
Off |
|
1 |
On |
Off |
Off |
|
2 |
Off |
On |
Off |
|
3 |
On |
On |
Off |
|
4 |
Off |
Off |
On |
|
5 |
On |
Off |
On |
|
6 |
Off |
On |
On |
|
7 |
On |
On |
On |