NEC TECHNOLOGIES, INC.

CDR-401

Device Type

External CD-ROM

Interface

SCSI-2

Spin Rate

3x

Formats Supported Read

High Sierra Group, Macintosh HFS, Single & Multi-session Kodak Photo CD, CD-I (FMV), Video CD Playback, CD-XA (Mode 2, Form 1 & 2)

View

Top

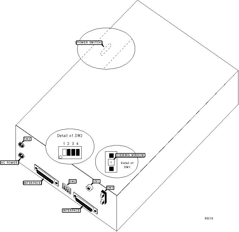
CONNECTIONS

Function

Label

Function

Label

Digital Audio out connector

CN1

Battery charger connector (DC power)

CN2

USER CONFIGURABLE SETTINGS

Setting

Label

Position

»

Factory configured - do not alter

SW2/1

Off

»

Termination enabled

SW2/2

On

 

Termination disabled

SW2/2

Off

»

Factory configured - do not alter

SW2/3

Off

»

Factory configured - do not alter (Text Field)

SW2/4

On

DRIVE SELECT ID

Note: SCSI ID is selected by activating SW1 until the desired number is displayed in the viewing window.