TOSHIBA
XM-3601B
|
Device Type |
CD-ROM |
|
Interface |
SCSI |
|
Spin Rate |
1x, 4.4x |
|
Formats Supported |
CD-Bridge, CD-I, CD-I Ready, CD-XA, Photo-CD, Red Book, Yellow Book |
|
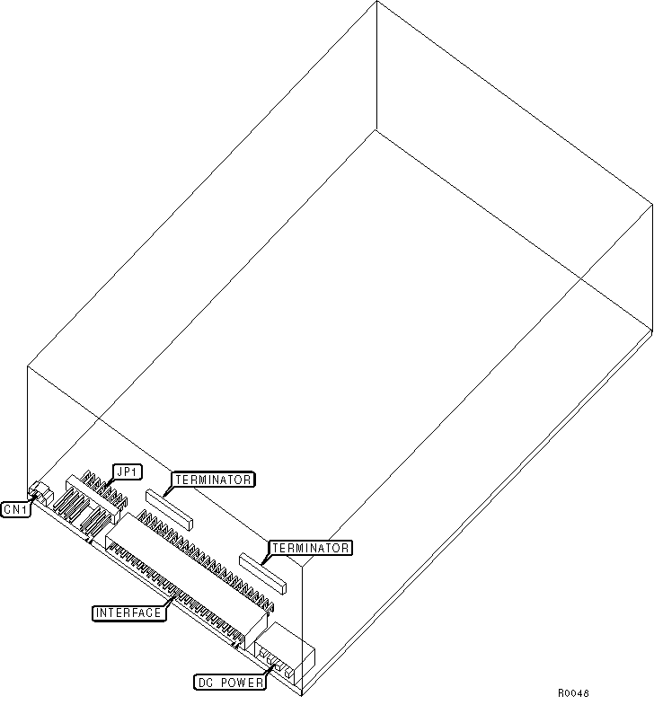
View |
Top |
|
CONNECTIONS | |
|
Function |
Label |
|
Audio line out |
CN1 |
|
USER CONFIGURABLE SETTINGS | |||
|
Setting |
Label |
Position | |
|
Shared terminator power disabled |
JP1/1 |
Open | |
|
Shared terminator power enabled |
JP1/1 |
Closed | |
|
Normal operation mode |
JP1/2 |
Open | |
|
Audio signal reproduction mode |
JP1/2 |
Closed | |
| » |
Allow insertion & removal of CD’s by command or eject button |
JP1/3 |
Open |
|
Prevent insertion & removal of CD’s |
JP1/3 |
Closed | |
|
Parity check disabled |
JP1/5 |
Open | |
|
Parity check enabled |
JP1/5 |
Closed | |
|
DRIVE SELECT ID | |||
|
Drive ID |
JP1/6 |
JP1/7 |
JP1/8 |
|
0 |
Open |
Open |
Open |
|
1 |
Open |
Open |
Closed |
|
2 |
Open |
Closed |
Open |
|
3 |
Open |
Closed |
Closed |
|
4 |
Closed |
Open |
Open |
|
5 |
Closed |
Open |
Closed |
|
6 |
Closed |
Closed |
Open |
|
7 |
Closed |
Closed |
Closed |